金年会登录手机

首页 > 资讯中心 > 招标公告

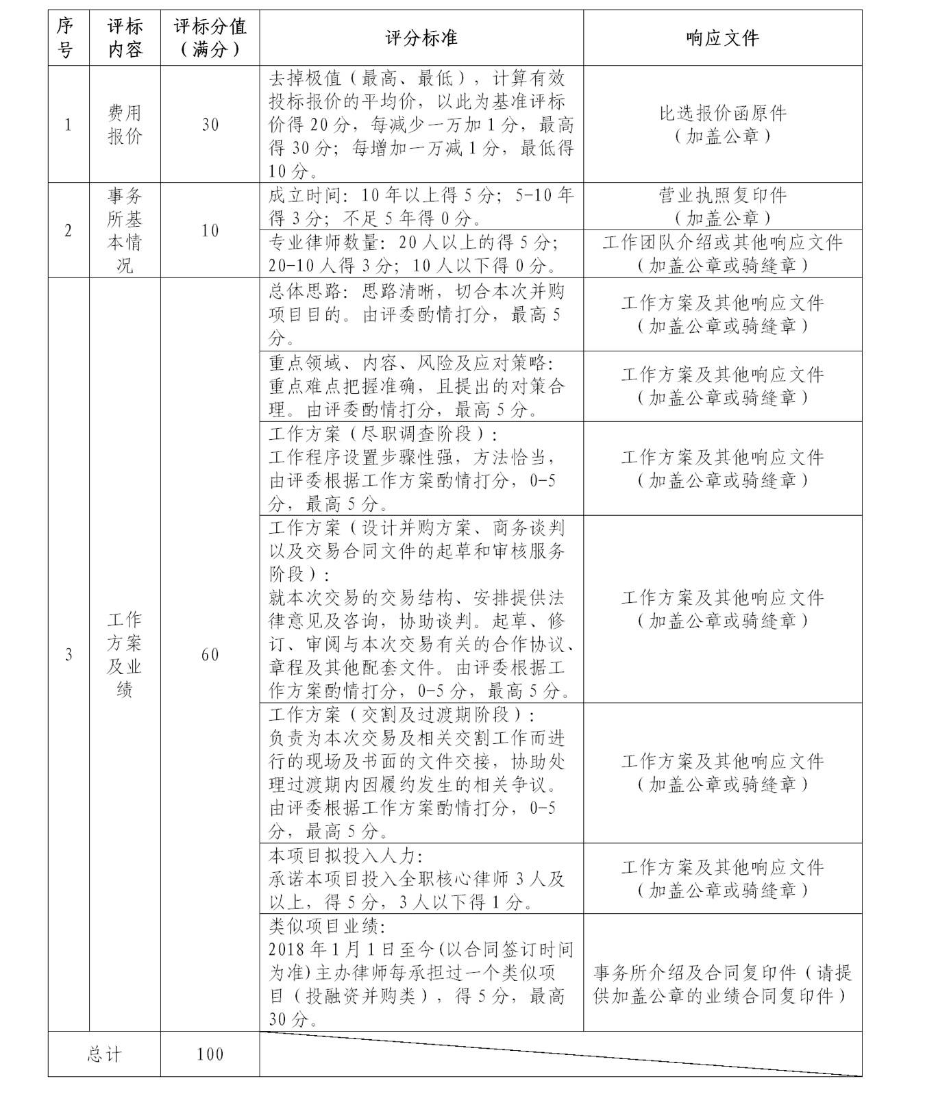
广西鑫丰鼎建材有限公司(以下简称“金年会登录手机集团”)按照企业主体信用评级要求,需提供具有证券备案资格的会计师事务所出具的2018至2020年三年度财务报表审计的审计报告,现开展会计师事务所选聘工作,欢迎符合条件的机构遵照本公告的有关规定报名参加。现将有关事项公告如下:
上一页123下一页


XML 地图